欢迎访问长江大学—马克思主义学院!

通知公告
通知公告
首页 > 通知公告 > 正文

马克思主义学院2023年“大学生创新创业训练计划”项目申报评审结果公示

文:| 来源: | 时间:2023-10-12

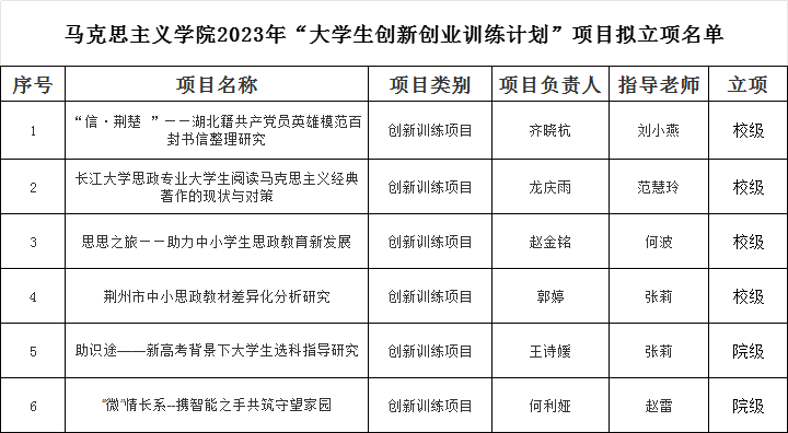
根据学校《关于我校第十六批“大学生创新创业训练计划”项目申报的通知》,以及马克思主义学院《2023年马克思主义学院“大学生创新创业训练计划”项目申报答辩通知》相关安排,通过学生项目申报汇报答辩,专家评审,拟推荐刘小燕老师指导的《“信·荆楚 ”——湖北籍共产党员英雄模范百封书信整理研究》等4个项目项作为校级大学生创新创业项目,拟推荐张莉老师指导的《助识途——新高考背景下大学生选科指导研究》等2个项目为院级项目。具体名单见附件。

马克思主义学院

2023年10月12日