根据学校《关于做好推荐2025届优秀本科毕业生免试攻读硕士学位研究生工作的通知》精神及有关文件要求,结合学院实际,现将马克思主义学院2024年推荐优秀本科毕业生免试攻读研究生作如下安排:
一、研究生推免工作小组
1. 研究生推免生遴选工作小组
组长:姜学勤、刘小燕
纪检委员:汤慧珍
成员:涂江波、张莉、陈松林、李宁、张云雾
工作职责:负责制定学院推免工作方案和具体工作组织与实施。
2. 研究生推免生遴选专家审核小组
组长:肖慧
成员:黄晓云、徐骆、汤波兰、关明
工作职责:负责对申请推免学生进行资格审核、奖励加分审核等。
二、推免原则
坚持“公开、公平、公正”和推荐回避原则,强调落实立德树人根本任务、突出考查学生一贯学业表现、引导学生全面发展。切实遵守推免政策,严格按名额推荐,严格把握推荐条件,严格执行推免工作程序。
三、推免对象
推免生对象:思想政治教育本科2024届毕业生(不含定向、专升本以及第二学士学位)
四、推荐类型、条件和考核标准
具体按《长江大学推荐优秀应届本科毕业生免试攻读硕士学位研究生管理办法(试行)》(长大校发〔2020〕106号,以下简称《管理办法》)第四章、第七章执行。
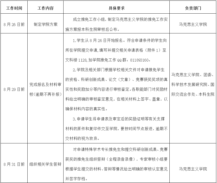
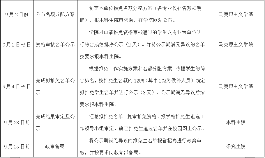
五、工作安排及要求说明


六、相关说明
1. 按时间要求按时完成各类材料提交,错过规定报名时间的不予补报。
2. 除对申请特殊学术专长推免生要组织答辩外,对提交科研创新成果、竞赛获奖的推免生也要组织答辩(全程录音录像),专家审核小组要根据学生提交的材料、答辩等情况给出明确的审核认定意见并签字存档(没有申请科研创新成果、竞赛获奖奖励加分的推免生不需要答辩)。
3. 入选“创新人才计划”学生奖励分只针对推免本校学生。
4. 排名要求:依据综合成绩(学业成绩+奖励分)总分由高到低排序,排名要以专业为单位进行。综合成绩相同时,以学业成绩高低予以排名推荐(如学业成绩又相同时,以四级成绩高低排名推荐)。综合成绩由学生的学业成绩、奖励分组成,综合成绩=学业成绩+奖励分。学业成绩以学生必修课的首次成绩为准。“硕师计划”研究生推免名额计划单列,单独进行排名。
5. 推送名额。根据本单位推免工作实施方案,按综合成绩从高到低进行排名,综合成绩相同时,以学业成绩高低予以排名推荐。按分配推免生名额的120%(其中20%为候补人员)确定拟推荐学生名单进行公示。在审核、公示期间,若拟推荐推免生不符合条件或自动放弃,则依据候补人选的排名由候补人选依次递补。
6. 2025届硕师计划推免生,有教师资格证者优先考虑。获得“硕师计划”推免研究生,须服从荆州市和学校相关安排。
7. 在推免工作开展期间,如上级教育主管部门有新的文件或通知出台并与此次通知有不一致之处,以上级教育主管部门新文件或通知为准。
七、材料报送
符合条件的学生,填写相关申请表格(附件1),成绩单,奖励证明(奖励证书、科研材料等)有关支撑材料原件和复印件。交至马克思主义学院教学办(文科楼1128),报名截止时间:2024年8月29日上午9:00,逾期不再补报。
联系人:李老师,电话:0716-8060733
八、咨询、反馈与监督
学生如有异议,可在公示期间书面提请复议,逾期不予受理;在推免工作开展期间,如有任何问题,可向学院咨询。
咨询电话:0716-8060733,邮箱:1520683756@qq.com,
地址:东校区文科楼1128。
监督电话:0716-8062148,邮箱:694008927@qq.com,
地址:东校区文科楼1103。
九、其他说明
本方案未尽事宜,由马克思主义学院负责解释。
马克思主义学院
2024年8月26日
附件1 《长江大学推荐优秀应届本科毕业生免试攻读硕士学位研究生管理办法(试行)》
附件2 2025年推免相关表格
附件3“硕师计划”相关说明