根据长江大学研究生院《关于做好2025届硕士学位申请及答辩工作的有关通知》要求,马克思主义学院2025届硕士研究生学位论文答辩安排如下:
一、答辩工作领导小组
组 长:姜学勤
副组长:涂江波
秘 书:李 宁 陈前燕 陈质晶 饶玲
二、答辩时间
2025年5月24日8:30-17:00
三、答辩委员会构成及研究生分组
(一)第一组
答辩地点:文科楼1104
答辩委员会组成:
主席:阮一帆 中国地质大学(武汉)马克思主义学院 教 授 博士生导师
委员:姜学勤 长江大学马克思主义学院 教 授 硕士生导师
陈松林 长江大学马克思主义学院 教 授 硕士生导师
黄晓云 长江大学马克思主义学院 副教授 硕士生导师
彭孝光 长江大学马克思主义学院 博 士 硕士生导师
秘书:李宁(长江大学马克思主义学院教师)
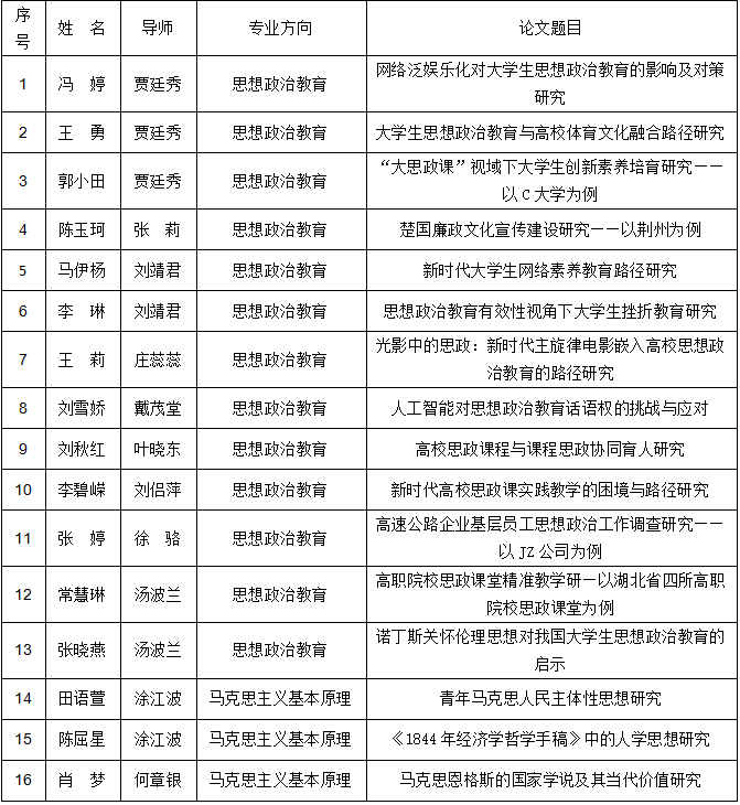
答辩研究生(序号即为本组答辩顺序,组长冯婷):

(二)第二组
答辩地点:文科楼1102
答辩委员会组成:
主席:王 翔 中南大学马克思主义学院 教 授 博士生导师
成员:涂江波 长江大学马克思主义学院 教 授 硕士生导师
何章银 长江大学马克思主义学院 教 授 硕士生导师
刘小燕 长江大学马克思主义学院 副教授 硕士生导师
徐 骆 长江大学马克思主义学院 副教授 硕士生导师
秘书:陈质晶(长江大学马克思主义学院教师)
答辩研究生(序号即为答辩顺序,组长谢蕾):

(三)第三组
答辩地点:文科楼1002
答辩委员会组成:
主席:舒先林 武汉工程大学马克思主义学院 教 授 硕士生导师
成员:肖 慧 长江大学马克思主义学院 教 授 硕士生导师
张 莉 长江大学马克思主义学院 副教授 硕士生导师
李振华 长江大学马克思主义学院 副教授 硕士生导师
邓亚中 长江大学马克思主义学院 副教授 硕士生导师
秘书:陈前燕(长江大学马克思主义学院教师)
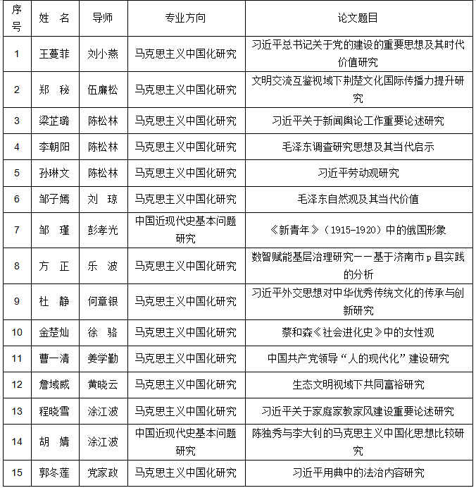
答辩研究生(序号即为答辩顺序,组长王曼菲):

(四)第四组
答辩地点:文科楼1008
答辩委员会组成:
主席:刘侣萍 湖北科技学院马克思主义学院 教 授 硕士生导师
成员:贾廷秀 长江大学马克思主义学院 教 授 硕士生导师
肖芬蓉 长江大学马克思主义学院 博 士 硕士生导师
王孝文 荆州中学 中学高级教师 硕士生导师
张 玲 沙市中学 中学高级教师 硕士生导师
秘书:饶玲(长江大学马克思主义学院教师)
答辩研究生(序号即为答辩顺序,组长侯星茜):

四、答辩程序及要求
(一)答辩程序
1、答辩申请人8:20前进入相应答辩地点候场;
2、答辩秘书宣布本组答辩委员会成员构成、申请人通过申请答辩资格审查;
3、答辩主席主持本组答辩,按顺序由答辩申请人做PPT汇报(15-20分钟);汇报结束,由答辩委员提问,申请人答辩(10-15分钟)。
4、本组所有答辩申请人答辩结束,暂时休会,申请人退席;
5、答辩委员会举行会议:答辩委员会委员打分、对是否建议授予学位进行讨论、审定答辩委员会决议书并签字;
6、复会,答辩委员会主席向申请人宣读委员会决议书和答辩结果、宣布答辩会结束。
(二)答辩要求
1、所有研究生以小组为单位,于5月23日(周五)上午12点前将答辩PPT以小组为单位打包,并准备好五本装订好的纸质论文(按答辩先后顺序排序),由组长统一提交至院办研究生秘书处;
2、所有研究生按时到会答辩,并全程参与;
3、着装和言谈举止大方得体;
4、PPT报告时,主要介绍论文的写作思路、主要内容、研究方法、基本结论、主要创新和不足等;
5、认真记录整理答辩委员的问题,回答问题条理清晰、简洁,有针对性。
马克思主义学院
2025年5月9日